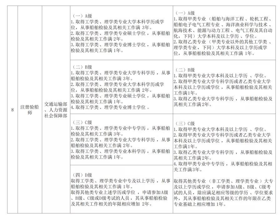
近日,中華人民共和國人力資源和社會保障部正式官宣發布《關于部分準入類職業資格考試工作年限調整方案公示》,明確了一級建造師、監理工程師、中級注冊安全工程師、一級造價工程師、二級造價工程師等14項準入類職業資格考試的降低調整方案!

為貫徹落實《政府工作報告》要求,推動降低就業門檻,我部會同國務院有關部門研究制定了部分準入類職業資格考試工作年限調整方案。現予以公示,公示期7天。如有意見建議,請于2021年12月9日之前通過電話、電子郵件等形式反饋人力資源社會保障部專業技術人員管理司。
附件:部分準入類職業資格考試工作年限調整方案
一、注冊建筑師
現報考條件:
一級:
(一)取得建筑學碩士以上學位或者相近專業工學博士學位,并從事建筑設計或者相關業務2年以上的。
(二)取得建筑學學士學位或者相近專業工學碩士學位,并從事建筑設計或者相關業務3年以上的。
(三)具有建筑學專業大學本科畢業學歷并從事建筑設計或者相關業務5年以上的,或者具有建筑學相近專業大學本科畢業學歷并從事建筑設計或者相關業務7年以上的。
(四)取得高級工程師技術職稱并從事建筑設計或者相關業務3年以上的,或者取得工程師技術職稱并從事建筑設計或者相關業務5年以上的。
(五)不具有前四項規定的條件,但設計成績突出,經全國注冊建筑師管理委員會認定達到前四項規定的專業水平的。
前款第三項至第五項規定的人員應當取得學士學位。
二級:
(一)具有建筑學或者相近專業大學本科畢業以上學歷,從事建筑設計或者相關業務2年以上的。
(二)具有建筑設計技術專業或者相近專業大學畢業以上學歷,并從事建筑設計或者相關業務3年以上的。
(三)具有建筑設計技術專業4年制中專畢業學歷,并從事建筑設計或者相關業務5年以上的。
(四)具有建筑設計技術相近專業中專畢業學歷,并從事建筑設計或者相關業務7年以上的。
(五)取得助理工程師以上技術職稱,并從事建筑設計或者相關業務3年以上的。
調整后報考條件:
一級:
(一)取得建筑學工學博士學位,并從事建筑設計或者相關業務1年以上的;取得建筑學碩士學位或者相近專業工學博士學位,并從事建筑設計或者相關業務2年以上的。
(二)取得建筑學學士學位或者相近專業工學碩士學位,并從事建筑設計或者相關業務3年以上的。
(三)具有建筑學專業大學本科畢業學歷并從事建筑設計或者相關業務5年以上的,或者具有建筑學相近專業大學本科畢業學歷并從事建筑設計或者相關業務7年以上的。
(四)取得高級工程師技術職稱并從事建筑設計或者相關業務2年以上的,或者取得工程師技術職稱并從事建筑設計或者相關業務5年以上的。
(五)不具有前四項規定的條件,但設計成績突出,經全國注冊建筑師管理委員會認定達到前四項規定的專業水平的。
前款第三項至第五項規定的人員應當取得學士學位。
二級:
(一)具有建筑學或者相近專業大學本科畢業以上學歷,從事建筑設計或者相關業務2年以上的。
(二)具有建筑設計技術專業或者相近專業大學專科畢業以上學歷,并從事建筑設計或者相關業務3年以上的。
(三)具有建筑設計技術專業4年制中專畢業學歷,并從事建筑設計或者相關業務5年以上的。
(四)具有建筑設計技術相近專業中專畢業學歷,并從事建筑設計或者相關業務7年以上的。
(五)取得助理工程師以上技術職稱,并從事建筑設計或者相關業務3年以上的。
監理工程師
現報考條件:
(一)具有各工程大類專業大學專科學歷(或高等職業教育),從事工程施工、監理、設計等業務工作滿6年。
(二)具有工學、管理科學與工程類專業大學本科學歷或學位,從事工程施工、監理、設計等業務工作滿4年。
(三)具有工學、管理科學與工程一級學科碩士學位或專業學位,從事工程施工、監理、設計等業務工作滿2年。
(四)具有工學、管理科學與工程一級學科博士學位。經批準同意開展試點的地區,申請參加監理工程師職業資格考試的,應當具有大學本科及以上學歷或學位。
調整后報考條件:
(一)具有各工程大類專業大學專科學歷(或高等職業教育),從事工程施工、監理、設計等業務工作滿4年。
(二)具有工學、管理科學與工程類專業大學本科學歷或學位,從事工程施工、監理、設計等業務工作滿3年。
(三)具有工學、管理科學與工程一級學科碩士學位或專業學位,從事工程施工、監理、設計等業務工作滿2年。
(四)具有工學、管理科學與工程一級學科博士學位。經批準同意開展試點的地區,申請參加監理工程師職業資格考試的,應當具有大學本科及以上學歷或學位。
一級造價工程師
現報考條件:
一級:
(一)具有工程造價專業大學專科(或高等職業教育)學歷,從事工程造價業務工作滿5年; 取得土木建筑、水利、裝備制造、交通運輸、電子信息、財經商貿大類大學專科(或高等職業教育)學歷,從事工程造價業務工作滿6年。
(二)具有通過工程教育專業評估(認證)的工程管理、工程造價專業大學本科學歷或學位,從事工程造價業務工作滿4年;具有工學類、管理學類、經濟學門類大學本科學歷或學位,從事工程造價業務工作滿5年。
(三)具有工學、管理學、經濟學門類碩士學位或者第二學士學位,從事工程造價業務工作滿3年。
(四)具有工學、管理學、經濟學門類博士學位,從事工程造價業務工作滿1年。
(五)具有其他專業相應學歷或者學位的人員,從事工程造價業務工作年限相應增加1年。
調整后報考條件:
一級:
(一)具有工程造價專業大學專科(或高等職業教育)學歷,從事工程造價、工程管理業務工作滿4年; 取得土木建筑、水利、裝備制造、交通運輸、電子信息、財經商貿大類大學專科(或高等職業教育)學歷,從事工程造價、工程管理業務工作滿5年。
(二)具有工程造價、通過工程教育專業評估(認證)的工程管理專業大學本科學歷或學位,從事工程造價、工程管理業務工作滿3年;具有工學類、管理學類、經濟學門類大學本科學歷或學位,從事工程造價、工程管理業務工作滿4年。
(三)具有工學、管理學、經濟學門類碩士學位或者第二學士學位,從事工程造價、工程管理業務工作滿2年。
(四)具有工學、管理學、經濟學門類博士學位。
(五)具有其他專業相應學歷或者學位的人員,從事工程造價、工程管理業務工作年限相應增加1年。
一級建造師
現報考條件:
(一)取得工程類或工程經濟類大學專科學歷,工作滿6年,其中從事建設工程項目施工管理工作滿4年。
(二)取得工程類或工程經濟類大學本科學歷,工作滿4年,其中從事建設工程項目施工管理工作滿3年。
(三)取得工程類或工程經濟類雙學士學位或研究生班畢業,工作滿3年,其中從事建設工程項目施工管理工作滿2年。
(四)取得工程類或工程經濟類碩士學位,工作滿2年,其中從事建設工程項目施工管理工作滿1年。
(五)取得工程類或工程經濟類博士學位,從事建設工程項目施工管理工作滿1年。
調整后報考條件:
(一)取得工程類或工程經濟類專業大學專科學歷,從事建設工程項目施工管理工作滿4年。
(二)取得工學、管理科學與工程類專業大學本科學歷,從事建設工程項目施工管理工作滿3年。
(三)取得工學、管理科學與工程類專業大學碩士及以上學歷,從事建設工程項目施工管理工作滿2年。
附件:








熱線
關注
置頂